当前位置:首页>图纸资源>救命!《建筑构造》节点杂、图纸懵?这套资料稳过期末

救命!《建筑构造》节点杂、图纸懵?这套资料稳过期末

  • 2026-04-03 11:45:10
救命!《建筑构造》节点杂、图纸懵?这套资料稳过期末
点击上方“蓝字”关注我了解更多
🔥【超全备考资料库】各学科优质复习资料!
🔥【全学段备考资料库】覆盖小学→职场考证全阶段优质学习资料!

土木工程、建筑工程技术、建筑学、城乡规划类专业的同学,谁还在被《建筑构造》熬到深夜?!

这门课是建筑类专业的核心骨干课,堪称建筑人入门第一道图纸坎”——涵盖建筑墙体、楼板、屋顶、门窗、楼梯等各类构件的构造原理与节点设计,看似是图纸+实操的结合,实则构造复杂、节点繁多、图纸难懂、理论与现场施工深度绑定,复习起来处处碰壁,挂科率居高不下:

构造节点太多记不住,墙体防潮、楼板隔声、屋顶防水、门窗安装,每个部位的构造细节五花八门”“图纸看不懂,平面图、立面图、节点详图,分不清构造层次、看不懂标注含义”“原理抽象难理解,不同构造的设计要求、材料适配、施工工艺,看完理论还是不会应用”“考点覆盖广,选择、填空、简答、论述、图纸分析题全覆盖,复习没有重点,盲目刷题效率低

更关键的是,《建筑构造》是连接建筑设计与施工实操的核心纽带,是后续《建筑设计原理》《建筑施工技术》《建筑工程质量验收》等专业课的核心前提,更是对接建筑师、施工员、资料员等岗位的必备技能。学好这门课,不仅能轻松应对期末考和课程设计,还能为未来考证(如建造师、建筑师)、就业筑牢根基,专业竞争力直接拉满。

如果你也深陷记不住、看不懂、不会用、图纸懵的困境,不用慌!今天给大家带来的《建筑构造》专业课资料包,包含重点笔记+知识点总结+高频题库三大核心模块,帮你跳出死记节点、盲目刷题、瞎看图纸的误区,快速吃透考点、掌握构造逻辑、读懂节点图纸,期末稳过、甚至冲高分,省时又高效!

01 重点笔记:把厚书+节点+图纸缩成考点+实操清单,不用盲目啃教材

很多同学学《建筑构造》,最大的误区就是抱着厚教材死磕、盲目记构造节点、瞎看图纸——教材里堆砌了大量复杂的构造原理、冗余的节点图示、晦涩的施工案例,节点与图纸脱节、理论与实操分离,越看越懵,还抓不住重点,复习效率极低,甚至不知道哪些节点必考、哪些图纸是重点、哪些构造要掌握,越学越抵触。

我们的重点笔记,由2位建筑专业学长结合近5年各高校期末真题、建筑施工岗位实操要求、课程设计标准,耗时3个月整理而成,核心就是精准、实用、能直接背、能直接用

聚焦核心考点,剔除冗余内容:去掉教材里不考的复杂构造推导、冷门节点设计、冗余施工案例,只保留考试必考、实操必用的核心知识点,比如墙体构造(防潮、保温、隔声)、楼板构造(面层、垫层、隔声构造)、屋顶构造(防水、保温、排水)、门窗构造(安装、密封)、楼梯构造(踏步、平台、扶手)、节点详图解读,每章内容都精准对应考点和建筑实操需求,不用浪费时间在无关内容上。

标注考频+题型,背得有针对性:用“★”标注考频(★★★=期末必考点,比如墙体防潮构造、屋顶防水节点、楼梯构造、图纸节点解读),同时标注对应题型(单选/简答/填空/论述/图纸分析),帮你明确背这个节点、学这个构造能应对什么题,避免盲目背诵、无效练题,背一句拿一分、练一次会一次。

贴合节点+图纸,对接岗位需求:每章补充节点/图纸小贴士,比如屋顶构造章节,备注考试常考防水节点设计、排水方式选择,实操中注意防水材料适配、节点密封处理,图纸解读时优先区分构造层次墙体防潮章节,直接标注防潮层设置位置、材料选择、施工要点,帮你提前掌握课程设计、实习必备技能,不止能应付考试,还能对接建筑施工、设计入门岗位需求。

不管你是平时没听课、考前突击,还是想夯实基础、提升构造应用与图纸解读能力,拿着这份笔记直接背、直接用就够了,省去自己划重点、整理节点、梳理图纸逻辑的时间,复习效率直接翻倍,轻松摆脱节点杂、图纸懵、不会用的困扰!

02 知识点总结:节点+图纸+模板,再也不记混、不跑偏

《建筑构造》最让人头疼的,就是节点繁杂、图纸难懂、易混淆、理论与实操脱节”——比如不同部位的防潮构造区别、屋顶与墙体的衔接节点、楼梯与楼板的连接方式,光靠死记硬背,很容易记混、记串,答题和图纸分析时频频出错;更难的是,不会把构造原理用到图纸解读和施工实操中,导致背得会、看不懂、不会画

这份知识点总结,专门解决记混、记不住、无逻辑、不会用的问题,用可视化、条理化的方式帮你理清构造逻辑、节点细节、图纸解读思路,轻松吃透核心内容:

章节逻辑框架图:把每章知识点梳理成清晰的树状图,从核心基础(建筑构造概述、建筑分级与耐久年限)墙体构造楼板与地面构造屋顶构造门窗构造楼梯与电梯构造节点详图解读施工实操应用,一眼看清章节逻辑和知识关联,看完就能形成完整的知识体系,再也不会学了后面忘前面,轻松搭建建筑构造专业核心框架。

易混知识点对比表:把高频易混内容整理成对比表,比如外墙防潮vs内墙防潮的构造区别”“平屋顶vs坡屋顶的防水构造差异”“实木门vs铝合金门的安装构造不同”“楼梯踏步vs平台的构造要求,明确区别与联系,标注易错点和构造禁忌,一眼分清,再也不记混、不踩坑,避免答题和图纸分析出错。

答题+图纸+实操模板,直接套用不踩坑:整理了简答、论述、填空、图纸分析题的标准模板,贴合建筑构造答题痛点,比如简答题简述墙体防潮层的设置要求,直接给好开头总述+分点展开(设置位置、材料选择、施工要求)+结尾总结的固定结构;图纸分析题(如节点详图解读),给好图纸解读步骤+构造层次分析+节点功能说明的万能框架;课程设计题(如简单节点设计),给好设计思路+构造选型+图纸绘制要点的完整模板,考场直接套用,不用再绞尽脑汁梳理逻辑、解读图纸、设计节点,答题又快又准、图纸分析一次过关。

有了这份总结,你不用再死记硬背零散的节点和构造原理,而是能理清逻辑、掌握方法,不管是答题、论述还是图纸解读、节点设计,都能思路清晰、不跑偏,轻松突破学习难点,实现背得会、看得懂、用得上,为后续专业课学习和岗位实操铺垫好基础。

03 高频题库:真题+解析+思路,刷完直接拿捏考点

《建筑构造》的考点重复率极高,尤其是节点简答题、图纸分析题,很多高校的真题都有共通性,只要刷会高频题库,掌握答题技巧、构造应用方法和图纸解读技巧,期末就能稳稳拿分,甚至冲高分,轻松搞定课程设计。

我们的高频题库,精选近10年各高校期末真题、课程设计真题、建筑施工模拟题,贴合建筑类专业学习水平,分5类整理,每道题都带详细解析,帮你吃透考点、灵活应用,避免只会记节点、不会应用”“只会答题、不会看图纸的尴尬:

客观题(单选+多选+判断+填空):覆盖基础概念、构造原理、节点细节、图纸标注、施工要求等核心考点,解析里明确易错点,比如混淆外墙防潮层和内墙防潮层的设置位置,注意外墙防潮层设在室外地面标高以上、室内地面标高以下60mm,帮你避开答题陷阱,客观题稳稳拿分,夯实基础。

主观题(名词解释+简答+论述):整理常考名词解释40个、简答题32道、论述题15道,全部按考场踩分点整理,解析里补充记忆技巧,比如建筑构造的定义,记住研究建筑各组成部分的构造原理和构造方法,核心是保证建筑的适用性、安全性、耐久性,结合具体构件记忆更轻松,背完直接默写,不丢分、不跑偏,规范答题话术。

图纸分析题:精选高频图纸分析场景(墙体节点详图、屋顶防水节点、楼梯构造图纸),每道题都给图纸解读+构造层次分析+节点功能说明+易错点提醒,帮你吃透图纸解读技巧,掌握构造逻辑,避免图纸解读错误、节点分析遗漏,轻松搞定图纸分析题,不再怕看不懂图纸、不会分析节点

构造设计题:结合设计高频场景(简单墙体防潮设计、屋顶防水节点设计、楼梯踏步设计),每道题都给题干解读+设计思路+构造选型+答题规范,帮你掌握构造设计技巧,学会结合考点设计节点,避免不会设计、思路跑偏,轻松搞定构造设计题,不再怕设计题无从下手

综合设计+应用题:结合课程设计高频场景(小型建筑节点设计、建筑构造图纸绘制),每道题都给题干分析+思路设计+构造解读+图纸绘制要点+结果验证,帮你掌握综合应用能力,轻松完成课程设计,同时适配期末综合题,再也不用怕不会综合应用、拿不到高分

考前刷2遍这套题库,不仅能熟悉考点、掌握答题和图纸解读技巧,还能提前适应考试节奏,做到看到题目就有思路,下笔就能答对、图纸就能解读对、设计就能写对,再也不用怕期末考和课程设计,轻松摆脱答题无思路、图纸看不懂、节点不会记的困扰。

为什么推荐这份《建筑构造》资料包?

不是所有资料都适配建筑类专业需求,这份资料包精准戳中《建筑构造》3大核心痛点,贴合学生复习与实操需求,性价比拉满,适配全年级复习,不管是零基础还是基础薄弱,都能轻松上手:

怕节点杂、记混?对比表+节点清单,帮你理清节点构造与功能差异,告别死记硬背,轻松掌握核心节点和构造原理;

怕图纸难、看不懂?图纸解读模板+思路解析,帮你掌握图纸解读步骤和技巧,答题、解读时直接套用,不用再盲目琢磨;

怕设计难、不会写?构造设计模板+题库解析,帮你掌握构造设计思路和答题规范,轻松搞定设计题和课程设计,期末稳过。

目前这份资料包,已经帮200+建筑类同学搞定期末考试、顺利完成课程设计:有同学说之前记混了各类墙体构造节点,看了对比表一下子就理清了,简答题再也不无从下手,还有同学反馈期末考的图纸分析题,跟题库里的题高度契合,跟着解析思路解读,轻松拿高分,更有同学说课程设计一直不会画节点详图,看了资料里的模板,很快就完成了设计,顺利通过考核

==本文结==

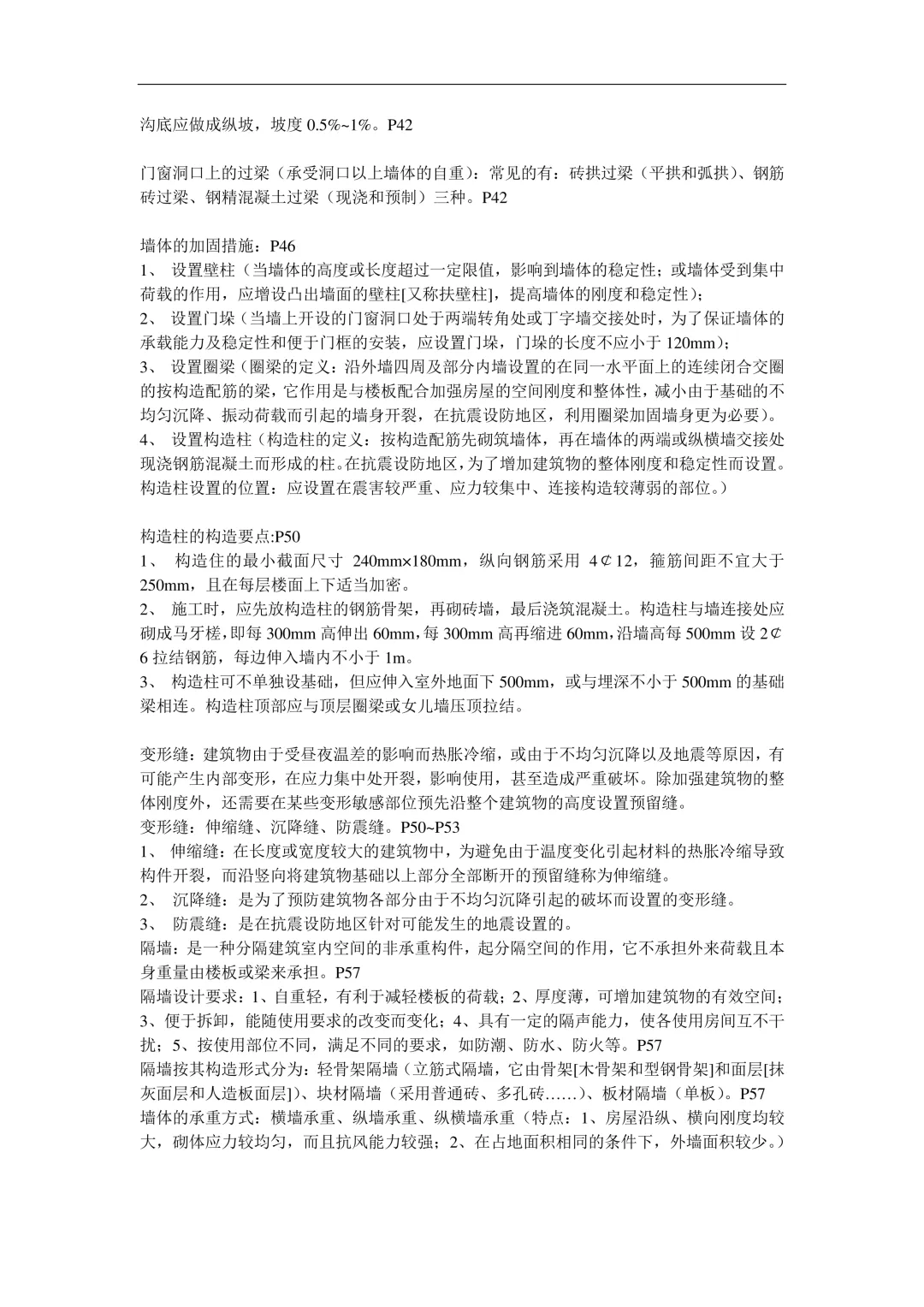
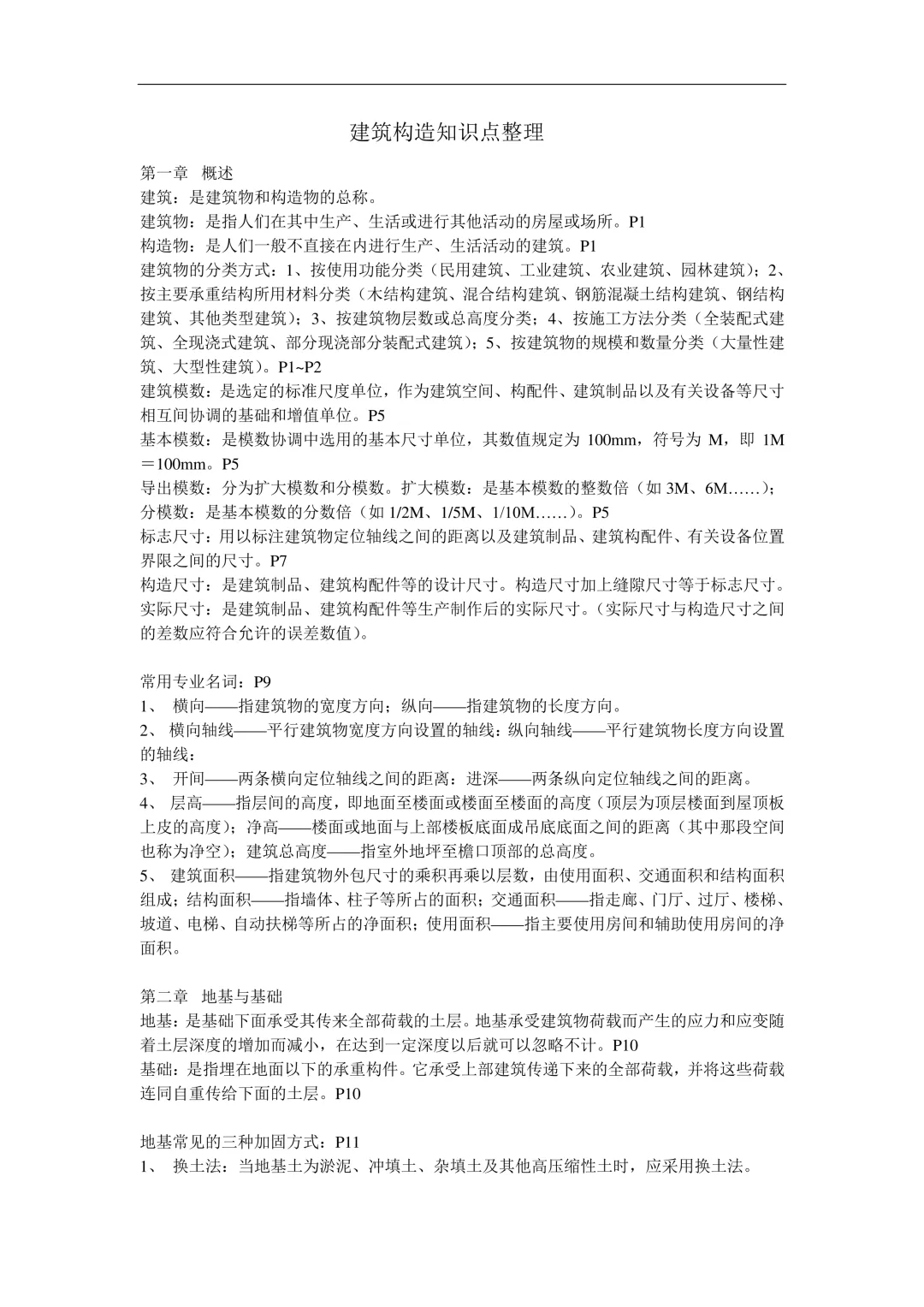
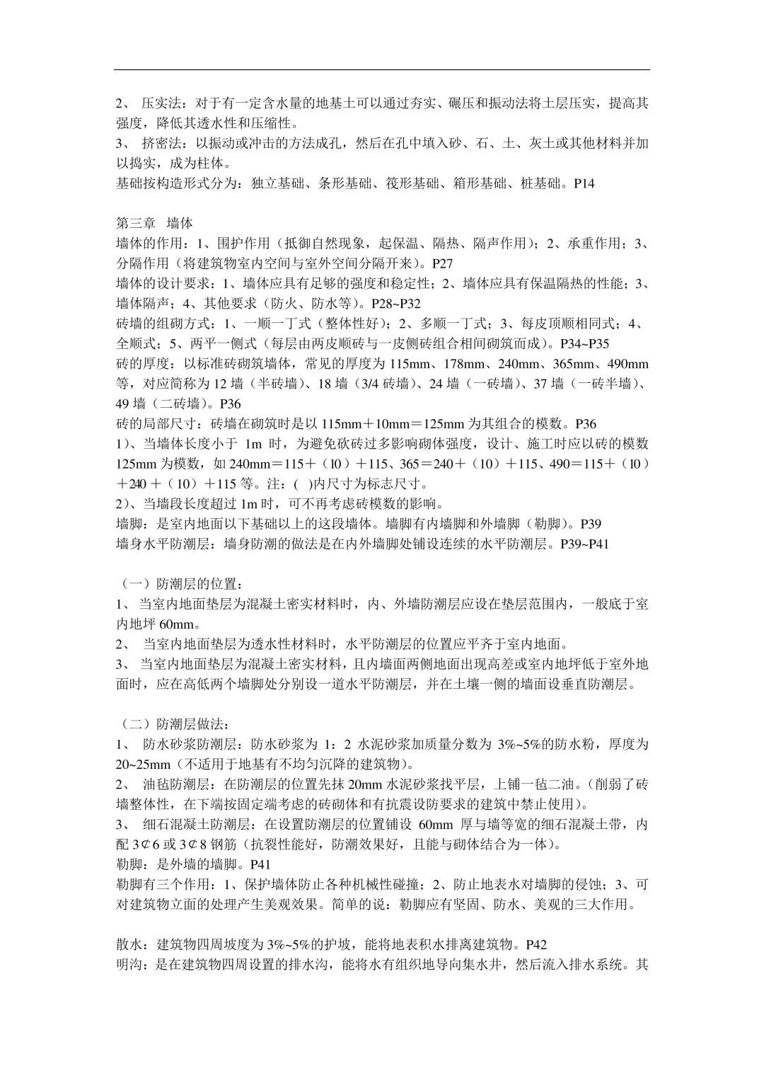
🔥【超值会员资料群限时开放】🔥

📚 涵盖范围:自考/专业课/考研等海量电子资料✅ 持续更新:复习资料、讲义、课程一手掌握💡 高效备考:一站式解决你的学习资源需求

👉 立即加入,获取最新、最全备考资料!(群内资料不断扩充,早进早受益!)

📢 温馨提示:席位有限,速速上车,别错过!

最新文章

随机文章

基本 文件 流程 错误 SQL 调试
  1. 请求信息 : 2026-04-04 20:57:37 HTTP/2.0 GET : https://e.sjds.net/a/458452.html
  2. 运行时间 : 0.084236s [ 吞吐率:11.87req/s ] 内存消耗:4,547.99kb 文件加载:140
  3. 缓存信息 : 0 reads,0 writes
  4. 会话信息 : SESSION_ID=020d157cfbfdad11e6ec2fec38f71907
  1. /yingpanguazai/ssd/ssd1/www/e.sjds.net/public/index.php ( 0.79 KB )
  2. /yingpanguazai/ssd/ssd1/www/e.sjds.net/vendor/autoload.php ( 0.17 KB )
  3. /yingpanguazai/ssd/ssd1/www/e.sjds.net/vendor/composer/autoload_real.php ( 2.49 KB )
  4. /yingpanguazai/ssd/ssd1/www/e.sjds.net/vendor/composer/platform_check.php ( 0.90 KB )
  5. /yingpanguazai/ssd/ssd1/www/e.sjds.net/vendor/composer/ClassLoader.php ( 14.03 KB )
  6. /yingpanguazai/ssd/ssd1/www/e.sjds.net/vendor/composer/autoload_static.php ( 4.90 KB )
  7. /yingpanguazai/ssd/ssd1/www/e.sjds.net/vendor/topthink/think-helper/src/helper.php ( 8.34 KB )
  8. /yingpanguazai/ssd/ssd1/www/e.sjds.net/vendor/topthink/think-validate/src/helper.php ( 2.19 KB )
  9. /yingpanguazai/ssd/ssd1/www/e.sjds.net/vendor/topthink/think-orm/src/helper.php ( 1.47 KB )
  10. /yingpanguazai/ssd/ssd1/www/e.sjds.net/vendor/topthink/think-orm/stubs/load_stubs.php ( 0.16 KB )
  11. /yingpanguazai/ssd/ssd1/www/e.sjds.net/vendor/topthink/framework/src/think/Exception.php ( 1.69 KB )
  12. /yingpanguazai/ssd/ssd1/www/e.sjds.net/vendor/topthink/think-container/src/Facade.php ( 2.71 KB )
  13. /yingpanguazai/ssd/ssd1/www/e.sjds.net/vendor/symfony/deprecation-contracts/function.php ( 0.99 KB )
  14. /yingpanguazai/ssd/ssd1/www/e.sjds.net/vendor/symfony/polyfill-mbstring/bootstrap.php ( 8.26 KB )
  15. /yingpanguazai/ssd/ssd1/www/e.sjds.net/vendor/symfony/polyfill-mbstring/bootstrap80.php ( 9.78 KB )
  16. /yingpanguazai/ssd/ssd1/www/e.sjds.net/vendor/symfony/var-dumper/Resources/functions/dump.php ( 1.49 KB )
  17. /yingpanguazai/ssd/ssd1/www/e.sjds.net/vendor/topthink/think-dumper/src/helper.php ( 0.18 KB )
  18. /yingpanguazai/ssd/ssd1/www/e.sjds.net/vendor/symfony/var-dumper/VarDumper.php ( 4.30 KB )
  19. /yingpanguazai/ssd/ssd1/www/e.sjds.net/vendor/topthink/framework/src/think/App.php ( 15.30 KB )
  20. /yingpanguazai/ssd/ssd1/www/e.sjds.net/vendor/topthink/think-container/src/Container.php ( 15.76 KB )
  21. /yingpanguazai/ssd/ssd1/www/e.sjds.net/vendor/psr/container/src/ContainerInterface.php ( 1.02 KB )
  22. /yingpanguazai/ssd/ssd1/www/e.sjds.net/app/provider.php ( 0.19 KB )
  23. /yingpanguazai/ssd/ssd1/www/e.sjds.net/vendor/topthink/framework/src/think/Http.php ( 6.04 KB )
  24. /yingpanguazai/ssd/ssd1/www/e.sjds.net/vendor/topthink/think-helper/src/helper/Str.php ( 7.29 KB )
  25. /yingpanguazai/ssd/ssd1/www/e.sjds.net/vendor/topthink/framework/src/think/Env.php ( 4.68 KB )
  26. /yingpanguazai/ssd/ssd1/www/e.sjds.net/app/common.php ( 0.03 KB )
  27. /yingpanguazai/ssd/ssd1/www/e.sjds.net/vendor/topthink/framework/src/helper.php ( 18.78 KB )
  28. /yingpanguazai/ssd/ssd1/www/e.sjds.net/vendor/topthink/framework/src/think/Config.php ( 5.54 KB )
  29. /yingpanguazai/ssd/ssd1/www/e.sjds.net/config/app.php ( 0.95 KB )
  30. /yingpanguazai/ssd/ssd1/www/e.sjds.net/config/cache.php ( 0.78 KB )
  31. /yingpanguazai/ssd/ssd1/www/e.sjds.net/config/console.php ( 0.23 KB )
  32. /yingpanguazai/ssd/ssd1/www/e.sjds.net/config/cookie.php ( 0.56 KB )
  33. /yingpanguazai/ssd/ssd1/www/e.sjds.net/config/database.php ( 2.48 KB )
  34. /yingpanguazai/ssd/ssd1/www/e.sjds.net/vendor/topthink/framework/src/think/facade/Env.php ( 1.67 KB )
  35. /yingpanguazai/ssd/ssd1/www/e.sjds.net/config/filesystem.php ( 0.61 KB )
  36. /yingpanguazai/ssd/ssd1/www/e.sjds.net/config/lang.php ( 0.91 KB )
  37. /yingpanguazai/ssd/ssd1/www/e.sjds.net/config/log.php ( 1.35 KB )
  38. /yingpanguazai/ssd/ssd1/www/e.sjds.net/config/middleware.php ( 0.19 KB )
  39. /yingpanguazai/ssd/ssd1/www/e.sjds.net/config/route.php ( 1.89 KB )
  40. /yingpanguazai/ssd/ssd1/www/e.sjds.net/config/session.php ( 0.57 KB )
  41. /yingpanguazai/ssd/ssd1/www/e.sjds.net/config/trace.php ( 0.34 KB )
  42. /yingpanguazai/ssd/ssd1/www/e.sjds.net/config/view.php ( 0.82 KB )
  43. /yingpanguazai/ssd/ssd1/www/e.sjds.net/app/event.php ( 0.25 KB )
  44. /yingpanguazai/ssd/ssd1/www/e.sjds.net/vendor/topthink/framework/src/think/Event.php ( 7.67 KB )
  45. /yingpanguazai/ssd/ssd1/www/e.sjds.net/app/service.php ( 0.13 KB )
  46. /yingpanguazai/ssd/ssd1/www/e.sjds.net/app/AppService.php ( 0.26 KB )
  47. /yingpanguazai/ssd/ssd1/www/e.sjds.net/vendor/topthink/framework/src/think/Service.php ( 1.64 KB )
  48. /yingpanguazai/ssd/ssd1/www/e.sjds.net/vendor/topthink/framework/src/think/Lang.php ( 7.35 KB )
  49. /yingpanguazai/ssd/ssd1/www/e.sjds.net/vendor/topthink/framework/src/lang/zh-cn.php ( 13.70 KB )
  50. /yingpanguazai/ssd/ssd1/www/e.sjds.net/vendor/topthink/framework/src/think/initializer/Error.php ( 3.31 KB )
  51. /yingpanguazai/ssd/ssd1/www/e.sjds.net/vendor/topthink/framework/src/think/initializer/RegisterService.php ( 1.33 KB )
  52. /yingpanguazai/ssd/ssd1/www/e.sjds.net/vendor/services.php ( 0.14 KB )
  53. /yingpanguazai/ssd/ssd1/www/e.sjds.net/vendor/topthink/framework/src/think/service/PaginatorService.php ( 1.52 KB )
  54. /yingpanguazai/ssd/ssd1/www/e.sjds.net/vendor/topthink/framework/src/think/service/ValidateService.php ( 0.99 KB )
  55. /yingpanguazai/ssd/ssd1/www/e.sjds.net/vendor/topthink/framework/src/think/service/ModelService.php ( 2.04 KB )
  56. /yingpanguazai/ssd/ssd1/www/e.sjds.net/vendor/topthink/think-trace/src/Service.php ( 0.77 KB )
  57. /yingpanguazai/ssd/ssd1/www/e.sjds.net/vendor/topthink/framework/src/think/Middleware.php ( 6.72 KB )
  58. /yingpanguazai/ssd/ssd1/www/e.sjds.net/vendor/topthink/framework/src/think/initializer/BootService.php ( 0.77 KB )
  59. /yingpanguazai/ssd/ssd1/www/e.sjds.net/vendor/topthink/think-orm/src/Paginator.php ( 11.86 KB )
  60. /yingpanguazai/ssd/ssd1/www/e.sjds.net/vendor/topthink/think-validate/src/Validate.php ( 63.20 KB )
  61. /yingpanguazai/ssd/ssd1/www/e.sjds.net/vendor/topthink/think-orm/src/Model.php ( 23.55 KB )
  62. /yingpanguazai/ssd/ssd1/www/e.sjds.net/vendor/topthink/think-orm/src/model/concern/Attribute.php ( 21.05 KB )
  63. /yingpanguazai/ssd/ssd1/www/e.sjds.net/vendor/topthink/think-orm/src/model/concern/AutoWriteData.php ( 4.21 KB )
  64. /yingpanguazai/ssd/ssd1/www/e.sjds.net/vendor/topthink/think-orm/src/model/concern/Conversion.php ( 6.44 KB )
  65. /yingpanguazai/ssd/ssd1/www/e.sjds.net/vendor/topthink/think-orm/src/model/concern/DbConnect.php ( 5.16 KB )
  66. /yingpanguazai/ssd/ssd1/www/e.sjds.net/vendor/topthink/think-orm/src/model/concern/ModelEvent.php ( 2.33 KB )
  67. /yingpanguazai/ssd/ssd1/www/e.sjds.net/vendor/topthink/think-orm/src/model/concern/RelationShip.php ( 28.29 KB )
  68. /yingpanguazai/ssd/ssd1/www/e.sjds.net/vendor/topthink/think-helper/src/contract/Arrayable.php ( 0.09 KB )
  69. /yingpanguazai/ssd/ssd1/www/e.sjds.net/vendor/topthink/think-helper/src/contract/Jsonable.php ( 0.13 KB )
  70. /yingpanguazai/ssd/ssd1/www/e.sjds.net/vendor/topthink/think-orm/src/model/contract/Modelable.php ( 0.09 KB )
  71. /yingpanguazai/ssd/ssd1/www/e.sjds.net/vendor/topthink/framework/src/think/Db.php ( 2.88 KB )
  72. /yingpanguazai/ssd/ssd1/www/e.sjds.net/vendor/topthink/think-orm/src/DbManager.php ( 8.52 KB )
  73. /yingpanguazai/ssd/ssd1/www/e.sjds.net/vendor/topthink/framework/src/think/Log.php ( 6.28 KB )
  74. /yingpanguazai/ssd/ssd1/www/e.sjds.net/vendor/topthink/framework/src/think/Manager.php ( 3.92 KB )
  75. /yingpanguazai/ssd/ssd1/www/e.sjds.net/vendor/psr/log/src/LoggerTrait.php ( 2.69 KB )
  76. /yingpanguazai/ssd/ssd1/www/e.sjds.net/vendor/psr/log/src/LoggerInterface.php ( 2.71 KB )
  77. /yingpanguazai/ssd/ssd1/www/e.sjds.net/vendor/topthink/framework/src/think/Cache.php ( 4.92 KB )
  78. /yingpanguazai/ssd/ssd1/www/e.sjds.net/vendor/psr/simple-cache/src/CacheInterface.php ( 4.71 KB )
  79. /yingpanguazai/ssd/ssd1/www/e.sjds.net/vendor/topthink/think-helper/src/helper/Arr.php ( 16.63 KB )
  80. /yingpanguazai/ssd/ssd1/www/e.sjds.net/vendor/topthink/framework/src/think/cache/driver/File.php ( 7.84 KB )
  81. /yingpanguazai/ssd/ssd1/www/e.sjds.net/vendor/topthink/framework/src/think/cache/Driver.php ( 9.03 KB )
  82. /yingpanguazai/ssd/ssd1/www/e.sjds.net/vendor/topthink/framework/src/think/contract/CacheHandlerInterface.php ( 1.99 KB )
  83. /yingpanguazai/ssd/ssd1/www/e.sjds.net/app/Request.php ( 0.09 KB )
  84. /yingpanguazai/ssd/ssd1/www/e.sjds.net/vendor/topthink/framework/src/think/Request.php ( 55.78 KB )
  85. /yingpanguazai/ssd/ssd1/www/e.sjds.net/app/middleware.php ( 0.25 KB )
  86. /yingpanguazai/ssd/ssd1/www/e.sjds.net/vendor/topthink/framework/src/think/Pipeline.php ( 2.61 KB )
  87. /yingpanguazai/ssd/ssd1/www/e.sjds.net/vendor/topthink/think-trace/src/TraceDebug.php ( 3.40 KB )
  88. /yingpanguazai/ssd/ssd1/www/e.sjds.net/vendor/topthink/framework/src/think/middleware/SessionInit.php ( 1.94 KB )
  89. /yingpanguazai/ssd/ssd1/www/e.sjds.net/vendor/topthink/framework/src/think/Session.php ( 1.80 KB )
  90. /yingpanguazai/ssd/ssd1/www/e.sjds.net/vendor/topthink/framework/src/think/session/driver/File.php ( 6.27 KB )
  91. /yingpanguazai/ssd/ssd1/www/e.sjds.net/vendor/topthink/framework/src/think/contract/SessionHandlerInterface.php ( 0.87 KB )
  92. /yingpanguazai/ssd/ssd1/www/e.sjds.net/vendor/topthink/framework/src/think/session/Store.php ( 7.12 KB )
  93. /yingpanguazai/ssd/ssd1/www/e.sjds.net/vendor/topthink/framework/src/think/Route.php ( 23.73 KB )
  94. /yingpanguazai/ssd/ssd1/www/e.sjds.net/vendor/topthink/framework/src/think/route/RuleName.php ( 5.75 KB )
  95. /yingpanguazai/ssd/ssd1/www/e.sjds.net/vendor/topthink/framework/src/think/route/Domain.php ( 2.53 KB )
  96. /yingpanguazai/ssd/ssd1/www/e.sjds.net/vendor/topthink/framework/src/think/route/RuleGroup.php ( 22.43 KB )
  97. /yingpanguazai/ssd/ssd1/www/e.sjds.net/vendor/topthink/framework/src/think/route/Rule.php ( 26.95 KB )
  98. /yingpanguazai/ssd/ssd1/www/e.sjds.net/vendor/topthink/framework/src/think/route/RuleItem.php ( 9.78 KB )
  99. /yingpanguazai/ssd/ssd1/www/e.sjds.net/route/app.php ( 1.72 KB )
  100. /yingpanguazai/ssd/ssd1/www/e.sjds.net/vendor/topthink/framework/src/think/facade/Route.php ( 4.70 KB )
  101. /yingpanguazai/ssd/ssd1/www/e.sjds.net/vendor/topthink/framework/src/think/route/dispatch/Controller.php ( 4.74 KB )
  102. /yingpanguazai/ssd/ssd1/www/e.sjds.net/vendor/topthink/framework/src/think/route/Dispatch.php ( 10.44 KB )
  103. /yingpanguazai/ssd/ssd1/www/e.sjds.net/app/controller/Index.php ( 4.81 KB )
  104. /yingpanguazai/ssd/ssd1/www/e.sjds.net/app/BaseController.php ( 2.05 KB )
  105. /yingpanguazai/ssd/ssd1/www/e.sjds.net/vendor/topthink/think-orm/src/facade/Db.php ( 0.93 KB )
  106. /yingpanguazai/ssd/ssd1/www/e.sjds.net/vendor/topthink/think-orm/src/db/connector/Mysql.php ( 5.44 KB )
  107. /yingpanguazai/ssd/ssd1/www/e.sjds.net/vendor/topthink/think-orm/src/db/PDOConnection.php ( 52.47 KB )
  108. /yingpanguazai/ssd/ssd1/www/e.sjds.net/vendor/topthink/think-orm/src/db/Connection.php ( 8.39 KB )
  109. /yingpanguazai/ssd/ssd1/www/e.sjds.net/vendor/topthink/think-orm/src/db/ConnectionInterface.php ( 4.57 KB )
  110. /yingpanguazai/ssd/ssd1/www/e.sjds.net/vendor/topthink/think-orm/src/db/builder/Mysql.php ( 16.58 KB )
  111. /yingpanguazai/ssd/ssd1/www/e.sjds.net/vendor/topthink/think-orm/src/db/Builder.php ( 24.06 KB )
  112. /yingpanguazai/ssd/ssd1/www/e.sjds.net/vendor/topthink/think-orm/src/db/BaseBuilder.php ( 27.50 KB )
  113. /yingpanguazai/ssd/ssd1/www/e.sjds.net/vendor/topthink/think-orm/src/db/Query.php ( 15.71 KB )
  114. /yingpanguazai/ssd/ssd1/www/e.sjds.net/vendor/topthink/think-orm/src/db/BaseQuery.php ( 45.13 KB )
  115. /yingpanguazai/ssd/ssd1/www/e.sjds.net/vendor/topthink/think-orm/src/db/concern/TimeFieldQuery.php ( 7.43 KB )
  116. /yingpanguazai/ssd/ssd1/www/e.sjds.net/vendor/topthink/think-orm/src/db/concern/AggregateQuery.php ( 3.26 KB )
  117. /yingpanguazai/ssd/ssd1/www/e.sjds.net/vendor/topthink/think-orm/src/db/concern/ModelRelationQuery.php ( 20.07 KB )
  118. /yingpanguazai/ssd/ssd1/www/e.sjds.net/vendor/topthink/think-orm/src/db/concern/ParamsBind.php ( 3.66 KB )
  119. /yingpanguazai/ssd/ssd1/www/e.sjds.net/vendor/topthink/think-orm/src/db/concern/ResultOperation.php ( 7.01 KB )
  120. /yingpanguazai/ssd/ssd1/www/e.sjds.net/vendor/topthink/think-orm/src/db/concern/WhereQuery.php ( 19.37 KB )
  121. /yingpanguazai/ssd/ssd1/www/e.sjds.net/vendor/topthink/think-orm/src/db/concern/JoinAndViewQuery.php ( 7.11 KB )
  122. /yingpanguazai/ssd/ssd1/www/e.sjds.net/vendor/topthink/think-orm/src/db/concern/TableFieldInfo.php ( 2.63 KB )
  123. /yingpanguazai/ssd/ssd1/www/e.sjds.net/vendor/topthink/think-orm/src/db/concern/Transaction.php ( 2.77 KB )
  124. /yingpanguazai/ssd/ssd1/www/e.sjds.net/vendor/topthink/framework/src/think/log/driver/File.php ( 5.96 KB )
  125. /yingpanguazai/ssd/ssd1/www/e.sjds.net/vendor/topthink/framework/src/think/contract/LogHandlerInterface.php ( 0.86 KB )
  126. /yingpanguazai/ssd/ssd1/www/e.sjds.net/vendor/topthink/framework/src/think/log/Channel.php ( 3.89 KB )
  127. /yingpanguazai/ssd/ssd1/www/e.sjds.net/vendor/topthink/framework/src/think/event/LogRecord.php ( 1.02 KB )
  128. /yingpanguazai/ssd/ssd1/www/e.sjds.net/vendor/topthink/think-helper/src/Collection.php ( 16.47 KB )
  129. /yingpanguazai/ssd/ssd1/www/e.sjds.net/vendor/topthink/framework/src/think/facade/View.php ( 1.70 KB )
  130. /yingpanguazai/ssd/ssd1/www/e.sjds.net/vendor/topthink/framework/src/think/View.php ( 4.39 KB )
  131. /yingpanguazai/ssd/ssd1/www/e.sjds.net/vendor/topthink/framework/src/think/Response.php ( 8.81 KB )
  132. /yingpanguazai/ssd/ssd1/www/e.sjds.net/vendor/topthink/framework/src/think/response/View.php ( 3.29 KB )
  133. /yingpanguazai/ssd/ssd1/www/e.sjds.net/vendor/topthink/framework/src/think/Cookie.php ( 6.06 KB )
  134. /yingpanguazai/ssd/ssd1/www/e.sjds.net/vendor/topthink/think-view/src/Think.php ( 8.38 KB )
  135. /yingpanguazai/ssd/ssd1/www/e.sjds.net/vendor/topthink/framework/src/think/contract/TemplateHandlerInterface.php ( 1.60 KB )
  136. /yingpanguazai/ssd/ssd1/www/e.sjds.net/vendor/topthink/think-template/src/Template.php ( 46.61 KB )
  137. /yingpanguazai/ssd/ssd1/www/e.sjds.net/vendor/topthink/think-template/src/template/driver/File.php ( 2.41 KB )
  138. /yingpanguazai/ssd/ssd1/www/e.sjds.net/vendor/topthink/think-template/src/template/contract/DriverInterface.php ( 0.86 KB )
  139. /yingpanguazai/ssd/ssd1/www/e.sjds.net/runtime/temp/8baaba7b98d5261672c441613af0431f.php ( 12.06 KB )
  140. /yingpanguazai/ssd/ssd1/www/e.sjds.net/vendor/topthink/think-trace/src/Html.php ( 4.42 KB )
  1. CONNECT:[ UseTime:0.000642s ] mysql:host=127.0.0.1;port=3306;dbname=e_sjds;charset=utf8mb4
  2. SHOW FULL COLUMNS FROM `fenlei` [ RunTime:0.000678s ]
  3. SELECT * FROM `fenlei` WHERE `fid` = 0 [ RunTime:0.000301s ]
  4. SELECT * FROM `fenlei` WHERE `fid` = 63 [ RunTime:0.000277s ]
  5. SHOW FULL COLUMNS FROM `set` [ RunTime:0.000473s ]
  6. SELECT * FROM `set` [ RunTime:0.000201s ]
  7. SHOW FULL COLUMNS FROM `article` [ RunTime:0.000544s ]
  8. SELECT * FROM `article` WHERE `id` = 458452 LIMIT 1 [ RunTime:0.000426s ]
  9. UPDATE `article` SET `lasttime` = 1775307457 WHERE `id` = 458452 [ RunTime:0.004936s ]
  10. SELECT * FROM `fenlei` WHERE `id` = 66 LIMIT 1 [ RunTime:0.000261s ]
  11. SELECT * FROM `article` WHERE `id` < 458452 ORDER BY `id` DESC LIMIT 1 [ RunTime:0.000432s ]
  12. SELECT * FROM `article` WHERE `id` > 458452 ORDER BY `id` ASC LIMIT 1 [ RunTime:0.000436s ]
  13. SELECT * FROM `article` WHERE `id` < 458452 ORDER BY `id` DESC LIMIT 10 [ RunTime:0.000963s ]
  14. SELECT * FROM `article` WHERE `id` < 458452 ORDER BY `id` DESC LIMIT 10,10 [ RunTime:0.001714s ]
  15. SELECT * FROM `article` WHERE `id` < 458452 ORDER BY `id` DESC LIMIT 20,10 [ RunTime:0.001227s ]
0.085858s