在一次日常走访中,社区工作者小张发现7岁的童童总是一个人待在家里,父亲常年在外,母亲精神状况不稳定。小张心里一紧,知道这个孩子可能需要帮助,但下一步该怎么做?报告给谁?又能链接哪些资源?复杂的流程和模糊的部门分工,常常让最关键的“第一步”变得犹豫不决。
困境儿童帮扶是一项需要跨部门协作、精准识别、综合干预的系统工程。社区作为最前沿的“哨点”,其核心价值在于早期发现、及时报告和持续协调。本指南旨在提供一张清晰的“资源链路图”,将善意转化为有效行动。
第一步:发现与识别——“哨点”的敏感与责任
核心目标:建立主动发现机制,明确困境儿童的界定标准。
1. 主动发现渠道
常规巡查:结合网格化管理,在走访中重点关注低保、重残、精神障碍患者、服刑在押人员等家庭中的儿童。
学校联动:与辖区学校、幼儿园建立信息互通机制,关注长期缺勤、性格突变、衣着仪表异常的儿童。
邻里反馈:建立隐秘的“邻里关怀”渠道,培训楼栋长、热心居民识别潜在风险(如长时间独自在家、经常无人照料)。
2. 困境儿童主要类型(识别依据)
家庭困境:因父母重病、重残、服刑、吸毒等导致监护缺失或无力。
自身困境:因自身残疾、重大疾病需要长期治疗和康复。
安全困境:遭受虐待、遗弃、意外伤害等,人身安全受到威胁或侵害。
其他困境:因家庭贫困导致生活、就医、就学等困难。
关键话术(用于初步接触):“童童妈妈,最近看您挺辛苦的,童童也到了爱玩的年纪。咱们社区有一些免费的儿童活动和托管支持,您看需不需要了解一下?或者您家里有什么困难,也可以和我们说说,看看有没有能帮上忙的政策。”
第二步:评估与报告——启动正式干预流程
核心目标:进行初步评估,依法依规向正确渠道报告,打破“知道但不知怎么办”的僵局。
1. 初步风险评估
在报告前,社区需做简要评估,填写《儿童家庭情况初步评估表》(可自制),内容包括:
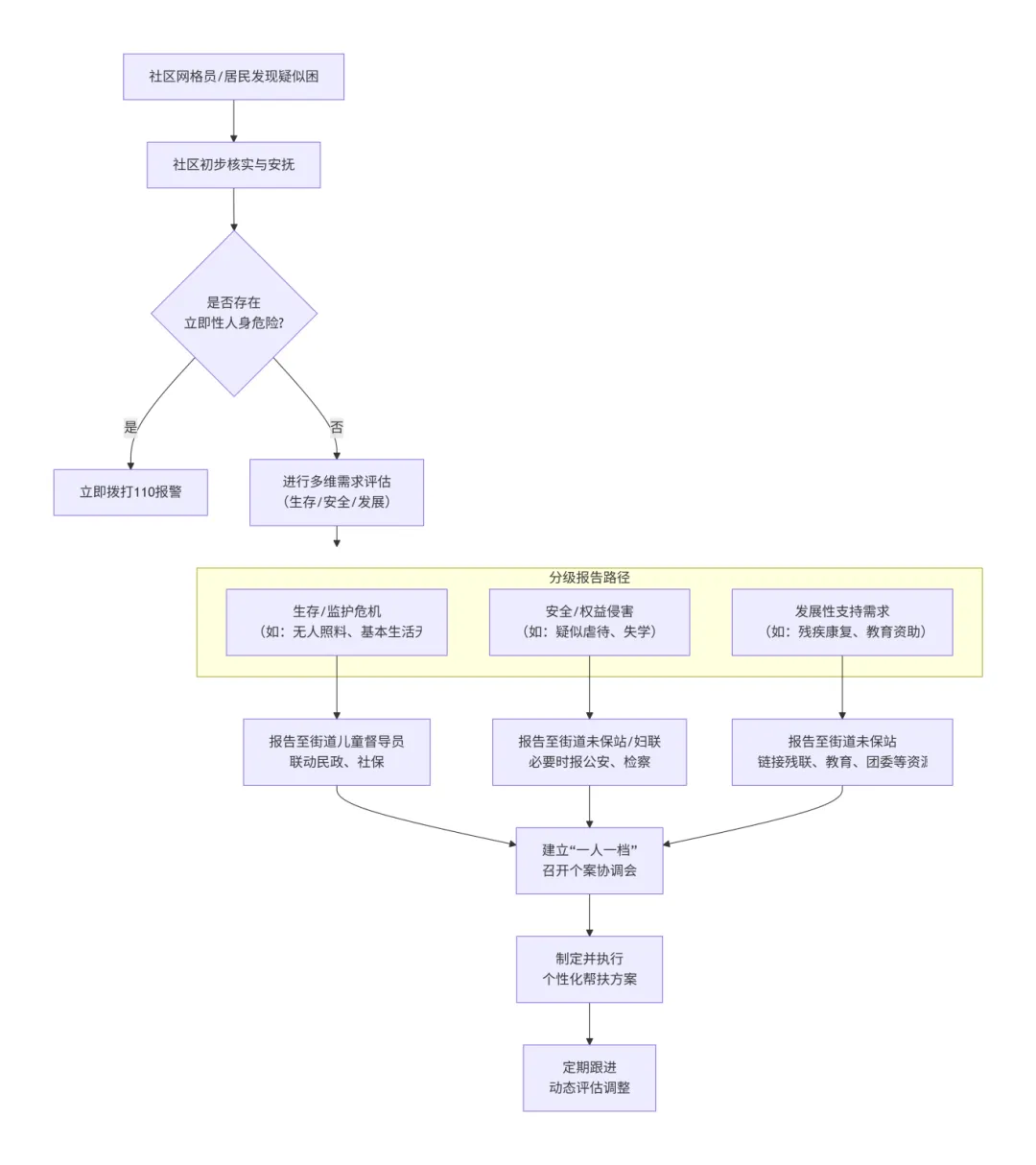
2. 分级报告路径(资源链路图核心)
下图清晰地展示了从发现到报告的关键决策路径与责任部门:

报告核心原则:
第三步:资源链接与综合帮扶——从“活下去”到“长得好”
报告后,社区的角色转变为参与协调、资源链接和持续关怀者。帮扶资源主要分为以下层次:
1. 基础保障层(确保生存)
资源方:民政部门、街道社保所。
可链接资源:
社区行动:协助家庭准备申请材料,跟踪审批进度。
2. 安全与监护层(确保安全)
3. 发展支持层(促进成长)
第四步:跟进与闭环——建立长效关爱机制
帮扶不是一次性的,需要动态评估和调整。
建立“一人一档”:记录从发现、报告到每次帮扶的具体内容、效果和儿童变化。
定期联合回访:与街道未保站、主要资源方定期(如每季度)进行联合家访或会议,评估方案成效,调整计划。
强化预防与赋能:在社区开展儿童安全自护教育、家长亲职教育讲座,营造友好氛围,从源头减少困境发生。
这张“资源链路图”的价值在于,它让社区工作者在面对困境儿童时,从感到无力变为心中有谱、手中有策。社区的角色,是那张最敏感的网,是最初的温暖,也是连接所有专业力量的那根坚韧的线。
真正的帮扶,不仅是链接资源,更是通过我们持续、稳定的关注,告诉孩子:“你没有被忘记,这个世界有人在乎你。”而这张图,就是为了让这份在乎,能够科学、有效、不迷失方向地传递下去。